今天是:
学校首页|智慧安农

首页 > 科研进展 > 正文

《Plant Cell》刊发我校宋传奎教授与夏恩华教授等团队合作揭示茶树糖基转移酶协同调控茶树香气与抗寒的新机制

发布时间:2024年10月08日 09:26 发布人: 浏览次数:

近日,我校茶树生物学与资源利用国家重点实验室宋传奎与夏恩华教授等团队合作在The Plant Cell在线发表了题为Evolution and functional divergence of glycosyltransferase genes shaped the quality and cold tolerance of tea plants”的研究论文,揭示了茶树UGT基因通过功能分化协同调控茶树香气品质与抗寒的新机制,为其他园艺作物品质与抗性的协同演化与调控提供新思路。据悉,该论文也是全球茶学领域发表的首篇The Plant Cell论文。

茶树是我国重要的经济作物干旱、低温等非生物胁迫严重影响茶叶的品质产量。研究发现,茶树基因组在大约3000万年前发生过一次近期的全基因组加倍事件导致诸如糖基转移酶(UGTs)等与茶叶品质和抗逆性相关的基因家族在茶树中发生快速扩增,然而目前尚未有关于茶树UGTs基因加倍后功能分化影响茶品质抗逆性的报道

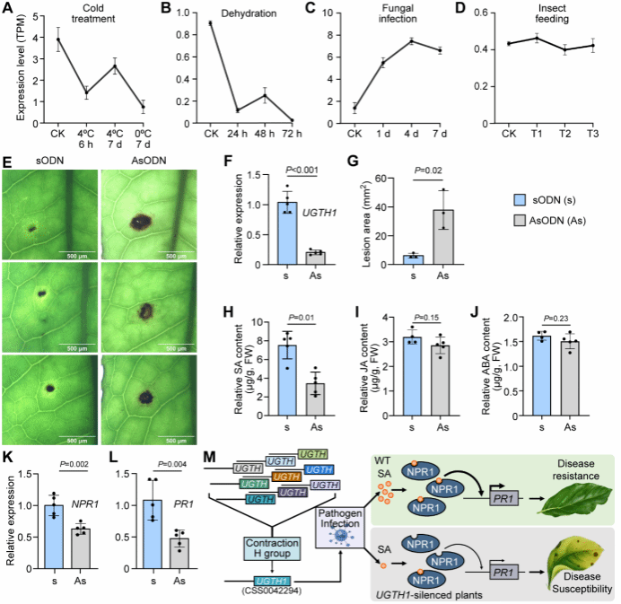
为此,该研究以28个代表性植物的基因组为切入点,在系统鉴定UGT的基础上,首先探索了茶树UGTs的扩增模式。研究发现,UGTs在茶树谱系中发生特异性地扩张和收缩。茶树中UGTs家族成员众多,共包含297个拷贝。根据其结构和底物偏好性可分为18个亚家族(A-R),其中UGT76隶属于H亚家族,该亚家族在不同茶树品种中呈现显著收缩的状态,特别是在茶树‘舒茶早’品种中仅保留了一个拷贝(UGTH1)。功能试验证实该拷贝与茶树真菌病害的抗性密切相关,暗示着H亚家族在茶树中仍保留了其它植物中保守的抗病功能(图1)。

1. 茶树中特异性收缩的H亚家族参与茶树抗病

H亚家族不同,UGT85隶属于G亚家族。该家族成员通常在糖基化单萜、二萜和脱辅基类胡萝卜素等底物上表现出特定的偏好性。研究发现,茶树G亚家族的UGTs可进一步划分为3种类型(Ⅰ-Ⅲ),其中IIIII型的UGTs在茶树全基因组重复和串联重复事件驱动下发生显著扩增,之后经历了功能分化。如G亚家族II型代表成员UGT85A53II-2)和UGT1II-3)为重复基因,二者均能糖基化香叶醇等挥发性化合物,但对激素底物的选择发生了分化。主要表现为,UGT85A53的糖基化底物为脱落酸(ABA),而UGT1并未表现出对ABA或其他激素的糖基化活性,二者对激素底物的选择差异重塑了重复基因UGT85A53UGT1分别通过正、负调控的方式调控茶树的抗寒和抗旱性。

2. 糖基转移酶G亚家族Ⅱ中UGTs的功能分化

研究还进一步对野生型茶树(DASZ栽培茶树(‘云抗10’和‘舒茶早’)的UGTs进行了比较分析,发现茶树G亚家族III-1为茶树‘舒茶早’品种特有分支。遗传多样性分析进一步发现,该分支中的许多UGTs经历了人工选择。特别地,III-1代表成员UGT3III-2代表成员UGT2分别具有糖基化叶绿醇和呋喃酮的活性,表明二者在糖基化香气底物上表现出分化。进一步功能实验发现UGT2可参与茶树的抗寒和抗旱,而UGT3仅能参与茶树的抗寒而抗旱(图3),进一步证明G亚家族III中受人工选择的UGTs表现出抗寒性保守而抗旱性分化的功能差异。这些发现不仅为揭示了驯化过程中UGTs协同调控茶树香气品质与抗寒性的全新机制,也为其他园艺作物香气品质与抗性的协同选择提供新思路。

3. 糖基转移酶G亚家族IIIUGTs的功能分化

安徽农业大学为第一单位与通讯单位,茶树生物学与资源利用国家重点实验室博士后王婧铭为论文第一作者,宋传奎教授、夏恩华教授和德国慕尼黑工业大学Wilfried Schwab教授为通讯作者。该研究得到国家重点研发计划、国家自然科学基金等项目的资助。

论文链接https://doi.org/10.1093/plcell/koae268