本网讯 近日,我校茶树生物学与资源利用国家重点实验室赵剑课题组在国际期刊《植物生物技术》发表题为《CsMYB184调控茶树咖啡碱合成分子机制》的研究论文,系统研究了MYB184调控茶树咖啡碱合成的分子机制。

嘌呤生物碱广泛存在于自然界多种植物中。植物嘌呤碱的种类较多,均来源于黄嘌呤核苷酸。该类化合物的营养价值和药理作用复杂多样,已有多种化合物被开发为食品添加剂或临床药物。其中咖啡碱(Caffeine,1,3,7-三甲基黄嘌呤)是具有强兴奋神经作用的、应用最为广泛的植物类嘌呤生物碱。咖啡碱被誉为现代软饮料文化的核心,世界三大无酒精饮料茶、咖啡和可可的流行均得益于咖啡碱的存在。
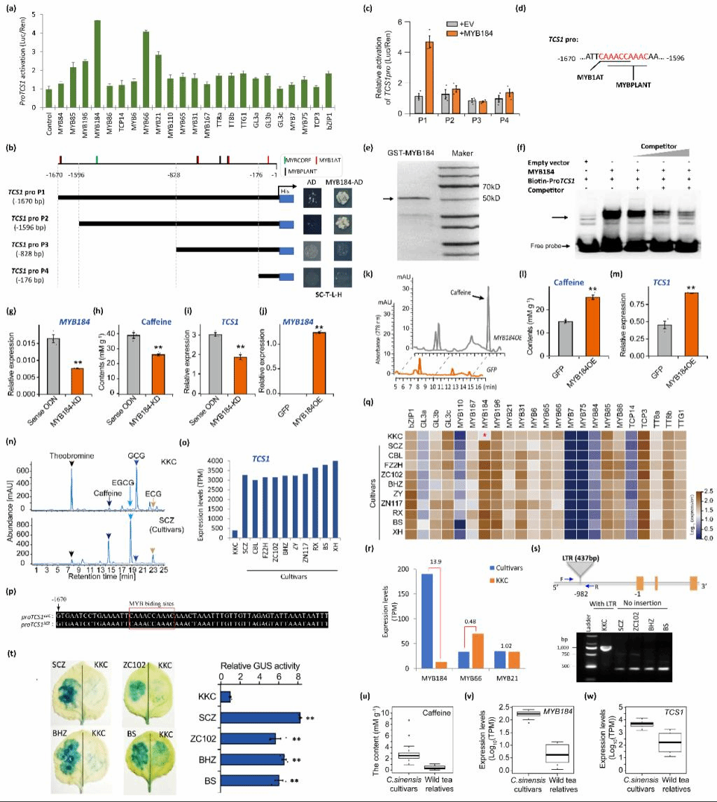
咖啡碱是茶树特征性化合物之一,不仅对茶树逆境胁迫响应以及生殖生长具有重要作用,而且对茶叶品质形成至关重要。在茶树以及其他含咖啡碱的系统进化相差较远的多种植物中咖啡碱代谢途径已经基本清楚,其合成途径和酶/基因呈现独立、趋同进化特征。然而其合成调控机制还不清楚。
咖啡碱生物合成途径的核心部分为黄嘌呤核苷(xanthosine)经3步甲基化和1步核苷水解作用最终生成咖啡碱。在茶树基因组中,至少有11个N-methyltransferase(NMT)基因参与这三步甲基化过程。其中茶咖啡碱合成酶1(TCS1)在幼嫩叶片中高表达来催化最后一步由可可碱的1-N位甲基化反应而合成咖啡碱。 TCS1是咖啡碱合成的限速酶基因。本研究通过WGCNA、TCS1启动子激活筛选等,在茶树基因组中筛选到一个调控咖啡碱合成的R2R3 MYB类转录因子MYB184。MYB184能直接结合并激活TCS1启动子。茶树体内实验进一步证明该基因能直接调控TCS1基因表达以及咖啡碱合成。现代栽培茶树(包括大叶种和小叶种)中TCS1表达和咖啡碱积累虽然有差异,但多数不特别大,而且可可碱含量一般很低。
可可茶(Camellia ptilophylla)是一种天然咖啡碱合成缺陷突变体,属于一种茶树近缘种。前期研究表明可可茶中TCS1序列变异可能导致了可可碱无法转化成咖啡碱。本研究通过大量转录组分析发现,可可茶中TCS1基因的表达显著低于常规栽培品种,这说明 TCS1表达水平变异也是可可茶中咖啡碱含量低的因素之一。比较可可茶和现代栽培茶树的TCS1启动子,并没有发现关键的MYB结合位点变异,因此推测TCS1基因表达下调可能是由于上游转录因子基因MYB184表达水平降低导致。对MYB184启动子序列分析发现,可可茶的MYB184基因启动子区有一个437-bp的LTR转座子插入,可能导致可可茶 MYB184的表达水平显著低于栽培茶树。此外,还发现在其它茶树野生近源种中,咖啡碱含量、TCS1和MYB184表达水平都显著低于现代栽培茶树,暗示了MYB184表达变异可能是茶树从野生近源种到栽培茶树进化过程中咖啡碱含量升高的原因之一,但具体分子机制还需要进一步研究。

MYB184调控茶树咖啡碱合成的分子机制解析
茶与食品科技学院李鹏辉副教授为第一作者,赵剑教授为通讯作者。童伟副教授、山东临沂大学王树才教授、德国马克思普朗克分子植物生理研究所Alisdair R. Fernie教授等参与了研究。此研究受国家自然科学基金、国家重点研发计划、我校神农学者人才计划等资助。
文章链接:https://onlinelibrary.wiley.com/doi/abs/10.1111/pbi.13814