本网讯 近日,我校茶树生物学与资源利用国家重点实验室夏恩华教授团队在国际权威植物学期刊The Plant Journal在线发表了题为“Divergent DNA methylation contributes to duplicated gene evolution and chilling response in tea plants”的研究论文,揭示DNA甲基化在调控茶树重复基因进化和低温应答中的重要作用。


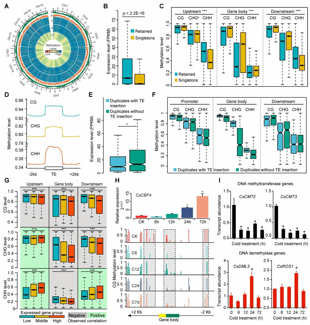
(A)茶树低温胁迫条件下单碱基分辨率的DNA甲基化图谱;(B, C)全基因组重复后保留和丢失的重复基因的表达水平及甲基化水平;(D, E, F)转座子插入介导的茶树重复基因DNA甲基化和基因表达模式变化;(G)DNA甲基化与茶树基因表达的关系;(H)茶树关键抗寒基因甲基化模式;(I)DNA甲基转移酶和去甲基化酶基因低温条件下表达模式。
该研究在构建茶树低温胁迫条件下单碱基分辨率的DNA甲基化图谱和基因表达图谱的基础上,重点研究了DNA甲基化在调控茶树重复基因进化及低温应答中的作用,结果发现:(1)茶树基因组DNA甲基化水平与其基因组大小和重复序列含量显著正相关;(2)DNA甲基化对茶树基因表达具有多样的调控方式,主要表现为茶树CG甲基化与基因表达水平呈负相关关系,而启动子CHG和CHH甲基化与基因表达水平呈正相关关系;(3)证实DNA甲基化是茶树重复基因表达分化的重要驱动力,与转座子在其内含子和启动子的频繁插入有关;(4)低温可诱导茶树DNA甲基转移酶基因下调,而去甲基化酶基因显著上调,引起CBF4等关键抗寒基因启动子去甲基化,参与茶树低温应答。该研究加深了我们对茶树重复基因进化和抗寒性表观遗传调控机制的理解,为丰富茶树抗寒理论、促进茶树抗性育种提供新视角。
安徽农业大学茶树生物学与资源利用国家重点实验室夏恩华教授为通讯作者,团队童伟博士和硕士研究生李若沛为论文的共同第一作者。国家重点实验室李叶云教授、邓威威教授和理学院李方东博士等参与了该项目。该研究得到安徽省自然科学基金、国家自然科学基金以及安徽农业大学高层次人才科研启动资金等项目的资助。
文章在线链接地址:https://onlinelibrary.wiley.com/doi/10.1111/tpj.15237(管震宇 通讯员:张宪林)